With a strategic vision to deliver bespoke services at an affordable cost to the customers, add valve to the customers and crave niche in the highly competitive market. To provide affordable bespoke Hospitality & Housekeeping services with consistency and ensure a clean, safe and healthy environment
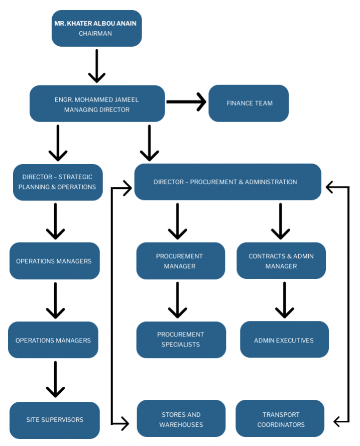
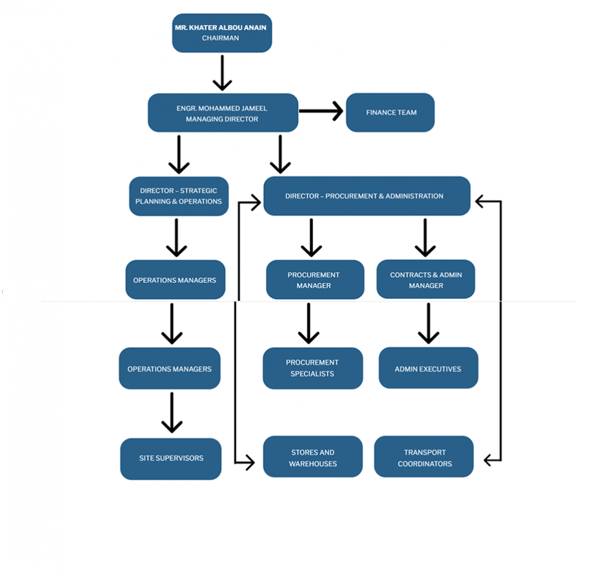
Organization Structure
Organization Structure
It is aimed at all the staff in the site, whatever their role, and should be shared with client and visitors to involve them in plans for improvement and to gather their feedback. The public look to make sure that the site is clean and safe. Their leadership is essential but they cannot succeed alone. Cleaners have worked with colleagues to set out key commitments that will apply to everyone, whatever their role might be.
Mr. Khater Albou Anain
Chairman
Engr. Mohammed Jameel
Managing Director
Finance Team
Director – Strategic Planning & Operations
Director – Procurement & Administration
Operations Managers
Procurement Manager
Operations Managers
Site Supervisors
Contracts & Admin Manager
Procurement Manager
Procurement Specialists
Procurement Manager
Admin Executives
Stores and Warehouses
Transport Coordinators

